各单位、各学院:
为深入贯彻习近平新时代中国特色社会主义思想和党的二十大精神,落实立德树人根本任务,持续提升我校学生的专业技能水平,激发学生的创新思维和实践能力,现决定举办第三届“讯飞杯”大学生专业技能挑战赛(以下简称“大赛”)。现将有关事宜通知如下:
一、活动主题
“码动灵感,创绘未来”
二、组织单位
主办单位:郑州软件职业技术学院
承办单位:教务处、人工智能学院
协办单位:科大讯飞股份有限公司
三、大赛时间
2025年11月26日-2025年12月28日。
四、大赛内容
本次比赛旨在组织大学生开展富有创新性和实践性的竞赛活动,提升专业技能,锤炼过硬本领。活动设置了创意设计赛道、编程竞赛赛道和PPT技能挑战赛道三大赛道,具体如下:
(一)创意设计赛道


(二)编程竞赛赛道

(三)PPT技能挑战赛道

五、活动组织
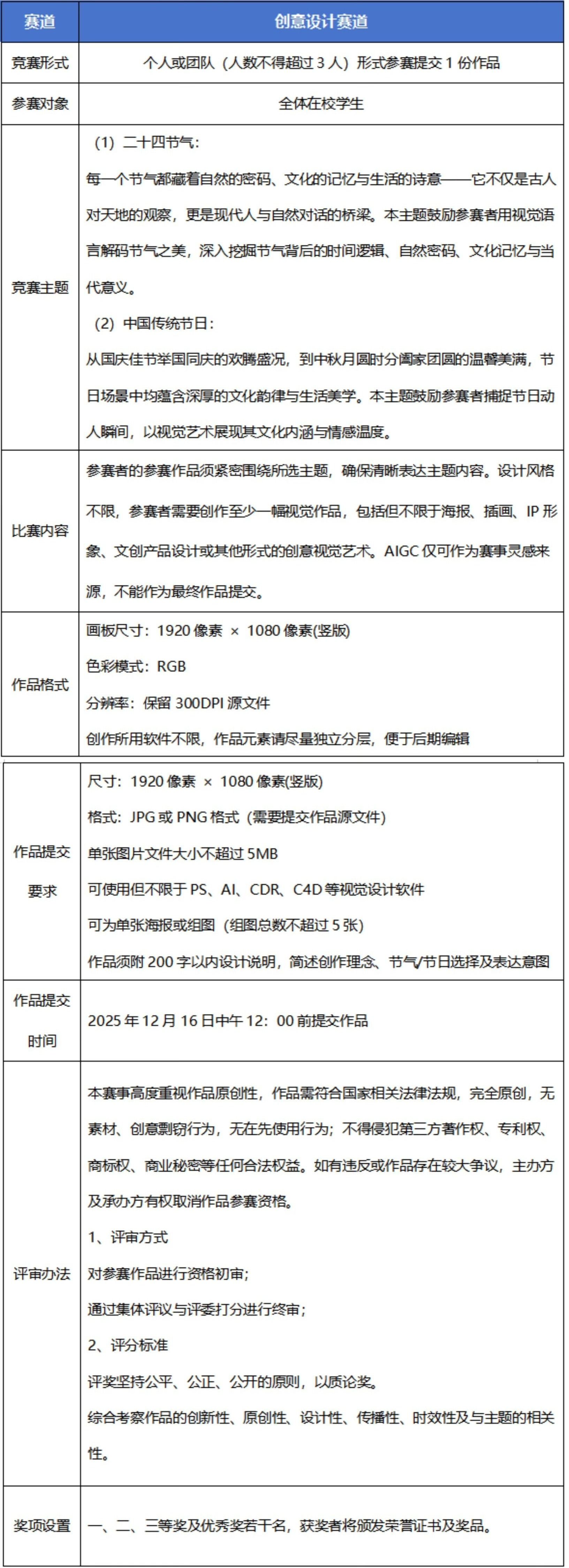
(一)创意设计赛道
1.作品提交方式
扫描下方二维码进入QQ群报名

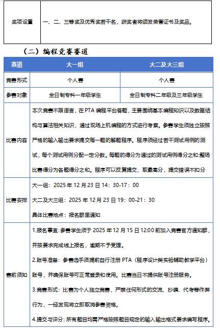
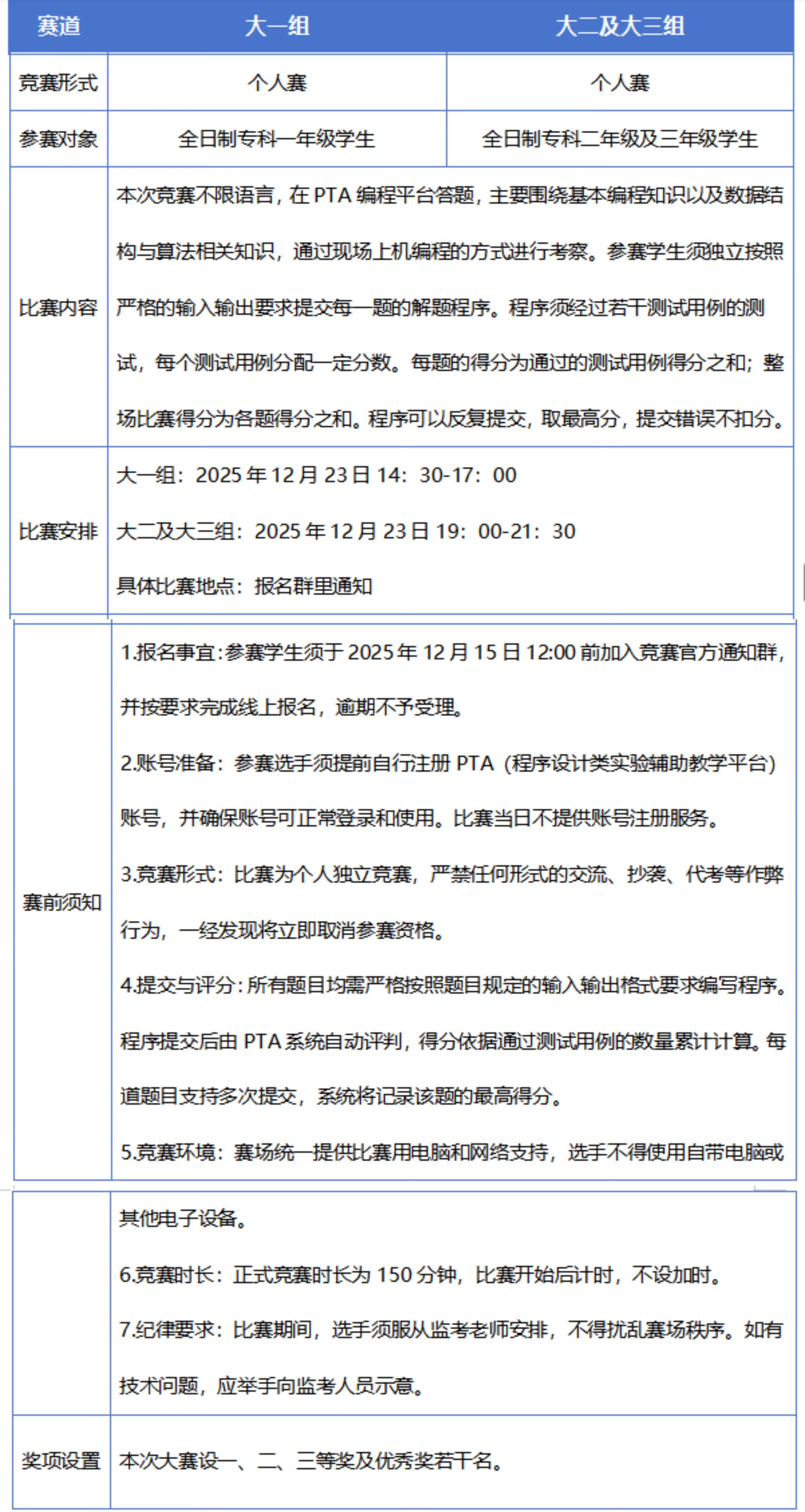
(二)编程竞赛赛道。
1.报名方式
扫描下方二维码进入QQ群报名

(三)PPT技能挑战赛道。
1.报名方式
扫描下方二维码进入QQ群报名

人工智能学院
2025年11月26日